In order to accelerate the development of intelligent manufacturing, the Ministry of Industry and Information Technology, together with relevant departments, recently drafted the “14th Five-Year Plan” (Draft for Comments) (the deadline for comments is May 13, 2021). The “Planning” covers design, materials, manufacturing, equipment, supply,
Management, standards and related software, hardware and other aspects, put forward key tasks and clear goals. The deployment of the “Plan” clearly depicts the development path of the manufacturing industry through “six major actions” and “two major stage goals”.
Intelligent manufacturing, virtual and real integration
– Six major actions. Including intelligent manufacturing technology tackling action, intelligent manufacturing demonstration factory pilot action, industry digital network transformation action, intelligent manufacturing equipment innovation and development action, industrial software breakthrough and improvement action, intelligent manufacturing standard leading action, etc.
– Four principles. Including adherence to market leadership, adherence to innovation-driven, adherence to integrated development, adherence to systematic advancement.
– Clear goals for both phases. By 2025, manufacturing enterprises above designated size will basically popularize digitalization, and key enterprises in key industries will initially realize intelligent transformation. By 2035, digitalization will be fully popularized in manufacturing enterprises above designated size, and key enterprises will basically achieve intelligent transformation.
Among them, the specific goal of the transformation in 2025 is that more than 50% of the enterprises above designated size have a maturity of intelligent manufacturing capability of level 2 and above, and more than 20% and 15% of enterprises in key industries and regions have reached level 3 and above, respectively. The production efficiency, product yield rate, and energy and resource utilization rate of manufacturing enterprises have been greatly improved.
Development path and goals
To promote intelligent manufacturing, the key is to be based on the essence of manufacturing, closely follow the characteristics of intelligence, take technology and equipment as the core, take data as the basis, and rely on carriers such as manufacturing units, workshops, factories, supply chains and industrial clusters to build a virtual reality integration, knowledge-driven, Dynamically optimized, safe and efficient intelligent manufacturing system. As a system engineering with continuous evolution and iterative improvement, intelligent manufacturing requires long-term persistence and step-by-step implementation. By 2025, manufacturing enterprises above designated size will basically popularize digitalization, and key enterprises in key industries will initially realize intelligent transformation. By 2035, digitalization will be fully popularized in manufacturing enterprises above designated size, and key enterprises will basically achieve intelligent transformation.
The specific goals for 2025 are:
– The transformation and upgrading have achieved remarkable results. More than 50% of manufacturing enterprises above designated size have intelligent manufacturing capability maturity of level 2 or above, and more than 20% and 15% of enterprises in key industries and regions have level 3 and above, respectively. The production efficiency, product yield rate, and energy and resource utilization rate of manufacturing enterprises have been greatly improved.
– The supply capacity has been significantly enhanced. The technical level and market competitiveness of intelligent manufacturing equipment and industrial software have been significantly improved, and the domestic market satisfaction rate has exceeded 70% and 50% respectively. There are more than 10 system solution suppliers whose main business income exceeds 5 billion yuan.
– The foundation support is more solid. Build a number of innovative carriers and public service platforms in the field of intelligent manufacturing, and form a service network. Formulate and revise more than 200 national and industry standards for intelligent manufacturing. Build more than 120 industrial Internet platforms with industry and regional influence.
key tasks
(1) Accelerate system innovation and enhance new kinetic energy for integrated development
Strengthen the leading role of scientific and technological support, promote cross-disciplinary and cross-field integration and innovation, fight for key core and system integration technologies, build and improve innovation networks, and continuously improve innovation efficiency.
1. Strengthen key and core technology research
Focus on the entire manufacturing process of design, production, management, and service, break through basic technologies such as design simulation and hybrid modeling, develop and apply advanced process technologies such as additive manufacturing and ultra-precision machining, and overcome intelligent perception, high-performance control, human-machine collaboration, Lean management and control, supply chain collaboration and other common technologies, and research and development of artificial intelligence, 5G, big data, edge computing and other applicable technologies in the industrial field.
2. Accelerate the breakthrough of system integration technology
For manufacturing carriers such as equipment, units, workshops, and factories, build data dictionaries and information models related to manufacturing equipment and production processes, and develop general data integration and cross-platform and cross-domain business interconnection technologies for production processes. For the industrial chain supply chain, develop cross-enterprise multi-source information interaction and whole-chain collaborative optimization technology. Facing the entire manufacturing process, breakthrough technologies such as intelligent manufacturing system planning and design, modeling and simulation, analysis and optimization.
3. Speed up the construction of innovation network
Focusing on key fields such as key processes, work machines, digital twins, and industrial intelligence, build a number of carriers such as manufacturing innovation centers, and carry out research and development of key common technologies. Promote the construction of industrialization promotion institutions, and accelerate the transfer and transformation of innovative achievements in intelligent manufacturing. Build a batch of test and verification platforms to accelerate the popularization and application of intelligent manufacturing equipment and systems. Encourage enterprises to take the lead in building innovation platforms and promote the aggregation of innovation resources.

(2) Deepen the promotion and application, and open up new paths for transformation and upgrading
Focus on the transformation and upgrading needs of enterprises, regions, and industries, build intelligent manufacturing systems around factories, enterprises, and industrial chain supply chains, carry out multi-scenario, full-chain, and multi-level application demonstrations, and cultivate and promote new models and formats of intelligent manufacturing.
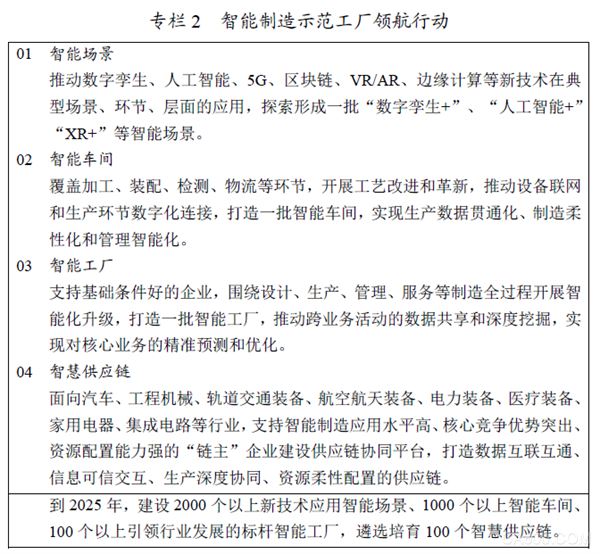
1. Carry out the construction of intelligent manufacturing demonstration factories
Accelerate the in-depth integration of the new generation of information technology with the entire manufacturing process and all elements, promote manufacturing technology breakthroughs, process innovation and business process reengineering, realize ubiquitous perception, data connection, integration and interconnection, human-machine collaboration and analysis optimization, and build digital network intelligence Chemical demonstration plant. Guide “chain master” enterprises to build a supply chain collaboration platform, and drive upstream and downstream enterprises to simultaneously implement intelligent upgrades. Encourage localities and industries to carry out multi-scenario and multi-level application demonstrations, cultivate and promote new models such as generative design, network collaborative manufacturing, large-scale personalized customization, predictive maintenance, and remote operation and maintenance services.

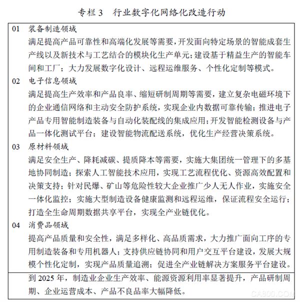
2. Accelerate the digital network development of the industry
According to the characteristics and pain points of subdivided industries in equipment manufacturing, Electronic information, raw materials, consumer goods and other fields, formulate a roadmap for the implementation of intelligent manufacturing, and promote digital and network transformation in steps and stages. Support qualified enterprises to increase investment in technological transformation, and continue to promote technological innovation, equipment upgrades, and intelligent production processes. Implement a special campaign for digital empowerment of small and medium-sized enterprises, and strive to improve the level of digital and networked development of small and medium-sized enterprises. Build an industry transformation promotion agency to accelerate the deepening application of data, standards and solutions. Organize experience exchange, supply and demand docking activities, summarize and promote new technologies, new equipment and new models of intelligent manufacturing.

3. Promote the digital transformation of regional manufacturing
Encourage local innovation and improvement of the policy system, and explore the development path of regional intelligent manufacturing with different characteristics. Promote cross-regional cooperation in key technology innovation of intelligent manufacturing, supply and demand docking, and talent training. Encourage localities, industry organizations, leading enterprises, etc. to jointly promote advanced technologies, equipment, standards and solutions, and accelerate the introduction of intelligent manufacturing into clusters and parks. Support areas with distinctive industrial characteristics, urgent needs for transformation, and good basic conditions to build intelligent manufacturing pilot areas, and create intelligent manufacturing technology innovation sources, demonstration application clusters, and key equipment and solutions output.
(3) Strengthen independent supply and strengthen new advantages of the industrial system
Relying on the strong domestic market, accelerate the development of equipment, software and system solutions, cultivate and expand the emerging industries of intelligent manufacturing, accelerate the improvement of the adaptability of the supply system, and lead the optimization and upgrading of the industrial system.
1. Vigorously develop intelligent manufacturing equipment
Aiming at the shortcomings of perception, control, decision-making, execution and other links, strengthen the joint innovation of industry, academia and research, and make breakthroughs in a number of “stuck neck” basic components and devices. Promote the deep integration of advanced technology, information technology and manufacturing equipment, and accelerate the development and iterative upgrading of general and special intelligent manufacturing equipment through the construction of intelligent workshops/factories. Promote the innovative application of new technologies such as digital twins and artificial intelligence, and develop a batch of internationally advanced new intelligent manufacturing equipment.


2. Work together to develop industrial software products
Support software companies, equipment manufacturers, users, and scientific research institutes to strengthen collaboration, jointly develop core software for the entire product life cycle and all aspects of the manufacturing process, develop embedded industrial software and integrated development environments, and develop integrated industry-oriented integration Chemical industry software platform. Promote the softwareization of industrial knowledge and open source architecture, and accelerate the deployment of industrial software in the cloud. Relying on major projects and key enterprises, carry out demonstrations of safe and controllable industrial software applications.


3. Focus on creating system solutions
Encourage intelligent manufacturing system solution suppliers and users to strengthen supply and demand interaction, joint innovation, promote system integration and deep integration of processes, equipment, software, and networks, and develop solutions for typical scenarios and sub-sectors. Focus on the characteristics and needs of small and medium-sized enterprises, and develop lightweight, easy-to-maintain, and low-cost solutions. Standardize the development of intelligent manufacturing system solution suppliers, and guide the provision of professional, high-level, one-stop integration services.
(4) Consolidate basic support and build a new guarantee for intelligent manufacturing
Aiming at the development trend of intelligent manufacturing, improve the development foundations such as standards, information infrastructure, and security, and strive to build a complete, reliable, advanced, applicable, safe and independent support system.
1. In-depth promotion of standardization work
Continue to optimize the top-level design of standards, and coordinate the development of the national intelligent manufacturing standard system and industry application standard system. Accelerate the formulation and revision of basic common and key technical standards, and promote the formation of national standards, industry standards, group standards, and enterprise standards in areas such as smart equipment and smart factories. Accelerate the implementation of standards, and support enterprises to build smart workshops/factories based on standards. Actively participate in international standardization work, and promote the simultaneous development of national standards with high technical readiness and international standards.
2. Improve the information infrastructure
Accelerate the large-scale deployment of new network infrastructure such as the Industrial Internet, Internet of Things, 5G, and Gigabit Optical Network, and encourage enterprises to upgrade internal and external networks to improve on-site perception and data transmission capabilities. Strengthen the construction of computing infrastructure such as industrial data centers and intelligent computing centers, and support the application of new technologies such as artificial intelligence. Support large group enterprises and industrial parks to establish unique industrial Internet platforms around internal resource integration, product life-cycle management, industrial chain supply chain coordination, and SME services to achieve effective integration of all elements and data across the entire industrial chain. manage.
3. Strengthen security
Focusing on the security needs of intelligent manufacturing, coordinately promote the construction of network security, information security and functional security, and promote the in-depth application of cryptography technology. Strengthen network security and industrial data classification and hierarchical management, and promote industrial data governance. Improve the multi-level industrial control information security monitoring and early warning network covering the country, localities and enterprises. Increase the supply of the network security industry, and promote the pilot application of special products. Cultivate industrial safety service institutions and improve service capabilities such as diagnosis, consultation, design, and implementation.Implement the main responsibility of enterprise security protection, and guide enterprises to establish a technical protection system and a security management system that meet the requirements of policy standards
The Links: EP1C12F256C8N CM200HA-24H BUYPART
0 Comments for “The “14th Five-Year Plan for the Development of Intelligent Manufacturing” clarifies the two-stage goals for 2025 and 2035”